Laporan Pendahuluan Hiperemesis Gravidarum
A. Pengertian
Hiperemesis gravidarum adalah mual (nausea) dan muntah
sebagai suatu gejala yang wajar yang terjadi pada kehamilan trimester 1, ± 6
minggu kehamilan. Mual biasanya terjadi pada pagi hari dan gejala ini biasa
berlangsung ±
10 minggu.
Hiperemesis gravidarum adalah keadaan dimana penderita mual dan muntah
lebih dari 10 kali dalam 24 jam,sehingga mengganggu kesehatan dan pekerjaan
sehari-hari (Arief B, 2009)
B. Etiologi
Hiperemesis gravidarum belum diketahui faktor penyebab secara pasti.
Adapun faktor Penyebab
Hiperemesis gravidarum belum diketahui secara pasti, Beberapa faktor predisposisi yang
ditemukan :
1.
Sering terjadi pada
primigravida, mola hidatidosa dan kehamilan ganda hal ini
menimbulkan dugaan bahwa faktor hormon memegang peranan, karena pada kedua
keadaan tersebut hormon Khorionik gonadotropin dibentuk berlebihan
2.
Faktor
organik,karena masuknya vili khorialis dalam sirkulasi maternal dan perubahan
metabolik akibat hamil serta resistensi yang menurun dari pihak ibu tehadap
perubahan ini.Alergi juga disebut sebagai salah satu faktor organik karena
sebagai salah satu respon dari jaringan.ibu terhadap anak
3.
Faktor psikologik
memegang peranan yang penting pada penyakit ini walaupun hubungannya dengan
terjadinya hiperemesis gravidarum belum diketahui dengan pasti,takut terhadap
kehamilan dan persalinan, takut terhadap tanggung jawab sebagai ibu, dapat
menyebabkan konflik mental yang dapat memperberat mual dan muntah. Tidak jarang
dengan memberikan suasana yang baru sudah dapat membantu mengurangi frekwensi
muntah klien
C. Tanda dan Gejala
1. Muntah
yang hebat
2. Haus
3. Dehidrasi
4. BB
menurun (>1/10 normal)
5. Keadaan
umum menurun
6. Peningkatan
suhu tubuh
7. Ikterik
8. Gangguan
kesadaran, delirium
9. Biasanya
terjadi pada minggu ke 6-1
D. Klasifikasi Gravidarum
Hiperemesis gravidarum terbagi menjadi tiga (3)
tingkatan, yaitu :
1. Hiperemesis gravidarum tingkat I
Hiperemesis gravidarum tingkat I mempunyai gejala
seperti: lemah, nafsu makan menurun; berat badan menurun; nyeri epigastrium; penurunan tekanan
darah sistolik; lidah kering; turgor kulit kurang; dan mata cekung.
2. Hiperemesis gravidarum tingkat II
Hiperemesis gravidarum tingkat II mempunyai gejala
seperti: mual muntah hebat; keadaan umum
lemah; apatis; nadi cepat dan kecil; lidah kering dan kotor; suhu badan
meningkat (dehidrasi); mata cekung dan ikterik ringan; oliguria dan konstipasi;
nafas bau aseton dan aseton dalam urin.
3. Hiperemesis gravidarum tingkat III
Hiperemesis gravidarum tingkat III mempunyai gejala
seperti: keadaan umum jelek; mual muntah berhenti; kesadaran menurun (somnolen hingga
koma); nadi kecil, cepat dan halus; suhu badan meningkat; dehidrasi hebat;
tekanan darah turun sekali; ikterus dan terjadi komplikasi fatal
ensefalopati Wernicke (nistagmus, diplopia, perubahan mental).
E. Patofisologi
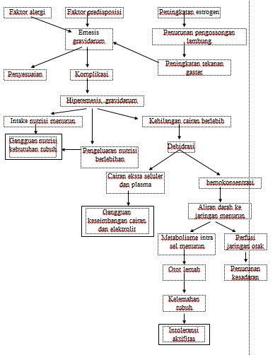
Perasaan mual adalah akibat dari meningkatnya kadar estrogen yang biasa
terjadi pada trimester I. bila perasaan terjadi terus-menerus dapat
mengakibatkan cadangan karbohidrat dan lemak habis terpakai untuk keperluan
energi. Karena oksidasi lemak yang tak sempurna, terjadilah ketosis dengan
tertimbunnya asam aseto-asetik, asam hidroksida butirik dan aseton darah.
Muntah menyebabkan dehidrasi, sehingga caira ekstraseluler dan plasma
berkurang. Natrium dan klorida darah
turun. Selain itu
dehidrasai menyebabkan hemokonsentrasi, sehingga aliran darah ke jaringan
berkurang. Hal ini menyebabkan jumlah zat makanan dan oksigen ke jaringan
berkuang pula tertimbunnya zat metabolik yang toksik. Disamping dehidrasi dan
gangguan keseimbangan elektrolit. Disamping dehidraasi dan gangguan
keseimbangan elektrolit, dapat terjadi robekan pada selaput lendir esofagus dan
lambung (sindroma mollary-weiss), dengan akibat perdarahan gastrointestinal (Fadlun dkk).
F. Komplikasi
1.
Dehidrasi
2.
Ikterik
3.
Takikardi
4.
Alkalosis
5.
Menarik diri, depresi
6.
Ensefalopati wernicke yang ditandai oleh adanya
nistagmus, diplopia, perubahan mental
7.
Suhu tubuh meningkat
G. Penatalaksanaan
1.
Pemberian antiemetik
2.
Dipuasakan selama masih muntah
3.
Monitor intake dan output
4.
Obat-obatan
Obat yang diberikan biasanya sedatif
adalah fenobarbital, vitamin yang dianjurkan vitamin B1, dan vitamin B6.
5.
Isolasi
Penderita
diberikan kamar yang tenang, tetapi cerah dan sirkulasi udara yang baik, catat
cairan yang keluar dan masuk.
6.
Terapi psikologik
Penderita perlu diyakinkan bahwa
penyakit dapat disembuhkan, hilangkan rasa takut oleh karena kehamilan, kurangi
pekerjaan serta menghilangkan masalah dan konflik yang kiranya dapat menjadi
latar belakang penyakit ini.
7.
Cairan parenteral
Berikan cairan parenteral yang cukup
elektrolit, karbohidrat dan protein dengan glukosa 5% sampai 10% dalam cairan
garam fisiologik sebanyak 2-3 liter/hari.
H.
PENCEGAHAN
Prinsip
pencegahan untuk mengobati emesis agar tidak menjadi hiperemesis adalah :
1. Penerapan bahwa kehamilan dan persalinan adalah proses
fisiologi
2. Makan sedikit tapi sering dengan (makanan kering)
3. Hindari makanan berminyak dan berbau
4. Defekasi teratur
I. Pemeriksaan Penunjang
-
Kadar potassium, sodium, klorida, dan protein
menurun
-
Hemoglobin dan hematokrit menurun
-
Urinalisis : adanya keton dan kadang-kadang
adanya protein
-
Kadar vitamin dalam darah menurun
-
BUN, non protein nitrogen, uric acid meningkat
J. Pathway
PENGKAJIAN ASUHAN KEPERAWATAN
A. Pengkajian
1. Keluhan
-
Muntah yang hebat
-
Mual, muntah pada pagi hari dan setelah makan
-
Nyeri epigastrik
-
Merasa haus
-
Tidak nafsu makan
-
Muntah makanan/cairan asam
2. Faktor
predisposisi
-
Umur ibu < 20 tahun
-
Multiple gestasi
-
Obesitas
-
Trofoblastik desease
3. Pemeriksaan
fisik
-
Asidosis metabolik yang ditandai dengan sakit
kepala, disorientasi
-
Takikardi, hypotensi, vertigo
-
Konjungtiva ikterik
-
Gangguan kesadaran, delirium
Tanda-tanda dehidrasi
:
-
Kulit kering, membran mukosa bibir kering
-
Turgor kulit kembali lambat
-
Kelopak mata cekung
-
Penurunan BB
-
Peningkatan suhu tubuh
-
Oliguria, ketonuria
-
Urin pekat
4. Data
laboratorium:
-
Proteinuria
-
Ketonuria
-
Urobilinogen
-
Penurunan kadar potasium, sodium, klorida, dan
protein
-
Kadar vitamin menurun
-
Peningkatan Hb dan Ht
B. Diagnosa Keperawatan yang muncul
- Gangguan
Nutrisi kurang dari kebutuhan tubuh berhubungan dengan pengeluaran nutrisi
yang berlebihan dan intake kurang
Tujuan :
a.
Menjelaskan komponen diet seimbang prenatal, memberikan
makanan yang mengandung vitamin, mineral, protein dan besi
b.
Mengikuti diet yang dianjurkan
c.
Mengkonsumsi suplemen zat besi/ vitamin sesuai resep
d. Menunjukkan penambahan berat
badan yang sesuai (biasanya 1,5 kg pada akhir trimester pertama)
Intervensi
a.
Awasi
asupan nutrisi dulu/ sekarang dengan menggunakan batasan 24 jam. Perhatikan
kondisi rambut, kulit dan kuku.
b.
Pastikan tingkat pengetahuan tentang kebutuhan nutrisi
c.
Timbang
berat badan klien; pastikan berat badan pregravida biasanya. Berikan
inforamasi tentang penambahan prenatal yang optimum
d.
Pantau kadar hemoglobin dan Hematokrit serta
tanda-tanda vital
e.
Berikan diet yang sesuai dengan kondisi pasien
- Gangguan Keseimbangan
Cairan Dan Elektrolit Berhubungan Dengan Kehilangan Cairan
Tujuan :
-
Mengidentifikasi dan melakukan tindakan untuk
menurunkan frekuensi dan keparahan mual/ muntah
-
Mengkonsumsi cairan dengan jumlah yang sesuai setiap
hari
-
Mengidentifikasi tanda-tanda dan gejala dehidrasi yang memerlukan
tindakan
Intervensi
a.
Tentukan frekuensi / beratnya mual/ muntah
b.
Tinjau ulang riwayat kemungkinan masalah medis lain
(misalnya ulkus peptikum, gastritis,kolesistitis)
c.
Anjurkan klien mempertahankan masukan/ keluaran, tes
urine dan penurunan berat badan setiap hari.
d.
Kaji suhu dan turgor kulit, membrane mukosa, tekanan
darah (TD), suhu, masukan/ keluaran, dan berat jenis urine Timbang berat badan
klien dan bandingkan dengan standar
e.
Anjurkan peningkatan masukan minimal berkarbonat, makan
enam kali sehari dengan jumlah yang sedikit dan makanan tinggi karbohidrat
(misalnya popcorn, roti kering sebelum bangun tidur.
- Intoleransi Aktifitas
Berhubungan Dengan Kelemahan Umum
Tujuan :
a.
Melaporkan
peningkatan rasa sejahtera/ tingkat energi
b.
Mendemonstrasikan peningkatan aktivitas fisik yang
dapat diukur
Intervensi
a. Pantau respon fisiologis
terhadap aktifitas, misal : perubahan tekanan darah, atau frekuensi denyut
jantung/ pernafasan
b. Buat tujuan aktifitas realistis
dengan pasien
c.
Rencanakan
perawatan untuk memungkinkan periode istirahat. Jadwalkan aktifitas untuk
periode bila pasien mempunyai banyak energi. Libatkan pasien/ orang
terdekat dalam perencanaan jadwal
d.
Berikan latihan rentang gerak pasif/ aktif pada pasien
yang terbaring di tempat tidur
e. Pertahankan tempat tidur pada
posisi rendah, singkirkan perabotan, bantu ambulasi
f.
Berikan oksigen suplemen sesuai indikasi
g.
Rujuk pada therapi fisik/ okupasi
DAFTAR PUSTKA
Arief.B. 2009. Buku Saku Maternitas Edisi 3. ECG. Jakarta
Wiknjosastro H. 2005. Ilmu Kebidanan. Bina Pustaka Sarwono Prawirohardjo. Jakarta.Prawirohardjo. 2005. Ilmu Kebidanan, Jakarta; Tridasa Printer.
Fadlun, dkk. 2011. Asuhan Kebidanan Patologis. Jakarta: Salemba Medika. Hlm. 39-40.


0 Response to "Laporan Pendahuluan Hiperemesis Gravidarum"
Post a Comment